3月起
一批法案和新规将正式实施
一起来看看
它们将如何影响你我生活

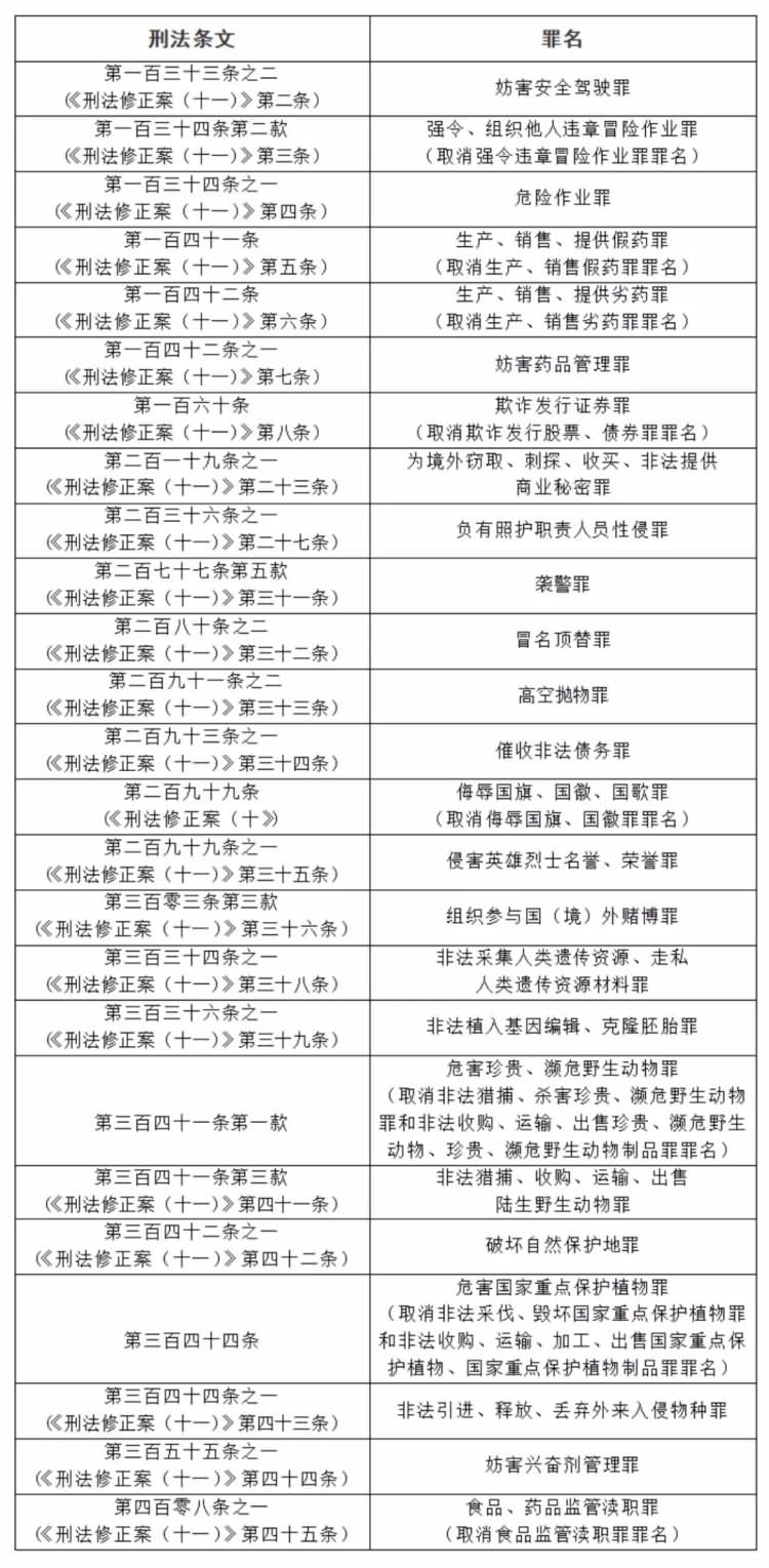
《中华人民共和国刑法修正案(十一)》施行新增多项罪名
《中华人民共和国刑法修正案(十一)》经第十三届全国人民代表大会常务委员会第二十四次会议通过,将于3月1日正式施行。“高空抛物罪”“冒名顶替罪”“危害珍贵濒危野生动物罪”“妨害安全驾驶罪”“负有照护职责人员性侵罪”等新罪名确定。

强化人权司法保障
新刑事诉讼法司法解释施行
2021年2月4日,最高人民法院发布《最高人民法院关于适用〈中华人民共和国刑事诉讼法〉的解释》(以下简称“新刑诉法解释”),新刑诉法解释于2021年3月1日起施行。与2012年刑诉法解释相比,新解释增加“认罪认罚案件的审理”“速裁程序”“缺席审判程序”三章,共计增加107条,作了实质修改的条文超过200条。
尊重和保障人权,强化诉权保障,是司法解释的重要内容。司法解释规定被告人没有委托辩护人,法律援助机构没有指派律师为其提供辩护的,人民法院应当告知被告人有权约见值班律师,推进刑事辩护、法律帮助全覆盖。
为进一步强化未成年人权益保障,司法解释规定,审理未成年人遭受性侵害或者暴力伤害案件,在询问未成年被害人、证人时,应当采取同步录音录像等措施,尽量一次完成。
《中小学教育惩戒规则(试行)》实施
老师可批评训导 不能伤害侮辱
《中小学教育惩戒规则(试行)》将于2021年3月1日起实施。规则指出,在确有必要的情况下,学校、教师可以在学生存在不服从、扰乱秩序、行为失范、具有危险性、侵犯权益等情形时实施教育惩戒。
为防止将体罚和变相体罚作为教育惩戒,规则细化了禁止实施的七类不当教育行为:
以击打、刺扎等方式直接造成身体痛苦的体罚;
超过正常限度的罚站、反复抄写,强制做不适的动作或者姿势,以及刻意孤立等间接伤害身体、心理的变相体罚;
辱骂或者以歧视性、侮辱性的言行侵犯学生人格尊严;
因个人或者少数人违规违纪行为而惩罚全体学生;
因学业成绩而教育惩戒学生;
因个人情绪、好恶实施或者选择性实施教育惩戒;
指派学生对其他学生实施教育惩戒。

首部流域法为长江“治病”
非法采砂最高罚款200万元
作为我国第一部有关流域保护的专门法律,《中华人民共和国长江保护法》将于今年3月1日起施行。
该法案明确在长江流域水生生物保护区全面禁止生产性捕捞;在国家规定的期限内,长江干流和重要支流、大型通江湖泊、长江河口规定区域等重点水域全面禁止天然渔业资源的生产性捕捞。

长江保护法规定了更加严格的处罚措施,比如非法采砂除没收违法活动船舶外,从过去的最高罚款30万元,提高到处货值金额20倍以下或者最高200万元罚款。
监管全面升级
央行打出严监管“组合拳”
近来,相关部门针对支付监管接连发文,首提支付领域反垄断,出台新的支付业务规则、备付金管理办法等,打出一套严监管“组合拳”。其中,央行发布的《非银行支付机构客户备付金存管办法》自2021年3月1日起施行。
办法规范了备付金集中交存后的客户备付金集中存管业务,进一步细化了备付金存放、使用、划转规定,明确监管职责等内容。
业内分析认为,此办法的颁布对我国支付行业发展乃至金融市场运行机制都将产生深远影响。

红线划定!
保险公司偿付能力达标需过三关
《保险公司偿付能力管理规定》自3月1日起实施。规定完善偿付能力监管指标体系,明确保险公司同时符合三项监管要求的,为偿付能力达标公司:
一是核心偿付能力充足率不低于50%;
二是综合偿付能力充足率不低于100%;
三是风险综合评级在B类及以上。
不符合上述任意一项要求的,为偿付能力不达标公司。核心偿付能力充足率低于60%或综合偿付能力充足率低于120%的保险公司,将作为重点核查对象。

网络招聘不得向劳动者收取押金
《网络招聘服务管理规定》自2021年3月起施行。明确提出不得泄露、篡改、毁损或者非法出售、非法向他人提供其收集的个人信息和用人单位经营状况等信息,且不得向劳动者收取押金。
规定明确,用人单位提供的招聘信息应当合法真实,不得含有歧视性内容;从事网络招聘服务的经营性人力资源服务机构,应当明示其服务项目、收费标准等事项。

新《农村土地经营权流转管理办法》实施
引导土地经营权有序流转
《农村土地经营权流转管理办法》自2021年3月1日起正式实施。
对于耕地“非粮化”“非农化”怎样避免?办法作出了相应规定。一方面,严格防止耕地“非粮化”,明确土地经营权流转要确保农地农用,优先用于粮食生产,要将经营项目是否符合粮食生产等产业规划作为审查审核的重点内容,各级农业农村部门要加强服务,鼓励受让方发展粮食生产。
另一方面,坚决制止耕地“非农化”,明确土地经营权流转的受让方应当依照有关法律法规保护土地,禁止改变土地的农业用途;禁止闲置、荒芜耕地,禁止占用耕地建窑、建坟或者擅自在耕地上建房、挖砂、采石、采矿、取土等;禁止占用永久基本农田发展林果业和挖塘养鱼。

修订后的《企业名称登记管理规定》施行
企业名称合法权益有保障
修订后的《企业名称登记管理规定》自今年3月1日起施行。
规定明确,企业认为其他企业名称侵犯本企业名称合法权益的,可以向人民法院起诉或者请求为涉嫌侵权企业办理登记的企业登记机关处理;企业登记机关受理申请后,可以进行调解,调解不成的,企业登记机关应当在规定时限内作出行政裁决。

所有排污单位须“持证排污”
《排污许可管理条例》将于2021年3月1日起施行。《条例》要求,纳入排污许可管理的所有企事业单位必须持证排污、按证排污,不得无证排污。生态环境主管部门加强对排污许可的事中事后监管,对违法排污行为实施严厉打击。

“救命药”平均降价五成
《国家基本医疗保险、工伤保险和生育保险药品目录(2020年)》将于2021年3月1日起在全国范围内正式启用。

此次目录调整,共119种药品新增进入目录,另有29种原目录内药品被调出目录。调整后的目录内药品总数为2800种,其中西药1426种,中成药1374种。目录内中药饮片未作调整,仍为892种。新版目录新增了17种抗癌药,其中包括仑伐替尼等新药好药。